伟德源自英国1946是一所经教育部批准,由湖南省人民政府举办的公办全日制普通本科院校。学校办学始于1941年创办的湖南省立第七师范学校,经过80余年的建设和发展,现已成为一所综合性应用型本科院校。学校位于国家历史文化名城永州市。永州市交通便捷,二广、泉南、厦蓉、道贺四条高速穿境而过;洛湛、湘桂、衡柳三条铁路交汇于此,经停高铁达21对;永州机场已开通北京、重庆、海口等多条航线。目前,学校正向建设高水平应用型大学目标迈进,热切期盼有志之士加盟。
根据《事业单位人事管理条例》(中华人民共和国国务院令第652号)、《事业单位公开招聘人员暂行规定》(人事部令第6号)、《关于进一步做好事业单位公开招聘工作的通知》(人社部发〔2024〕57号)和我省事业单位公开招聘有关政策,结合伟德工作需要,面向社会公开招聘事业单位工作人员。现将具体招聘方案公告如下:
一、组织领导
在湖南省人力资源和社会保障厅指导监督下,学校成立公开招聘工作领导小组,领导小组办公室设学校人事处,具体负责招聘工作的组织、实施、协调等事宜。学校纪检监察处全程参与监督。
二、招聘原则
(一)坚持德才兼备、以德为先的用人标准;
(二)坚持公开、平等、竞争、择优的原则;
(三)坚持工作需要、人岗相适,注重综合能力和专业知识相结合。
三、招聘条件
(一)具有中华人民共和国国籍;
(二)遵守中华人民共和国宪法和法律,拥护中国共产党领导和社会主义制度;
(三)具有良好的品行和职业道德;
(四)具有岗位所需的专业或技能条件,岗位所要求的专业以教育部学科专业目录(见附件3)为准;
(五)适应岗位要求的身体条件及其他条件。
有下列情形之一的人员,不得报名:
(一)现役军人;
(二)在读高校非2025届毕业生(指2026年及以后毕业的毕业生);
(三)曾因犯罪受过刑事处罚的人员;
(四)曾被开除中国共产党党籍、被开除公职的人员;
(五)尚未解除党纪、政务、事业单位工作人员处分或者正在接受纪律审查和监察调查的人员;
(六)涉嫌违法犯罪正在接受司法调查尚未作出结论的人员;
(七)在各级各类事业单位公开招聘中因违反《事业单位公开招聘违纪违规行为处理规定》被记入事业单位公开招聘应聘人员诚信档案库,且在记录期限内的人员;
(八)按照《事业单位公开招聘人员暂行规定》、《事业单位人事管理回避规定》等应当执行回避制度的人员;
(九)法律、政策规定不得聘用为事业单位工作人员的其他情形的人员。
四、招聘岗位、计划及要求
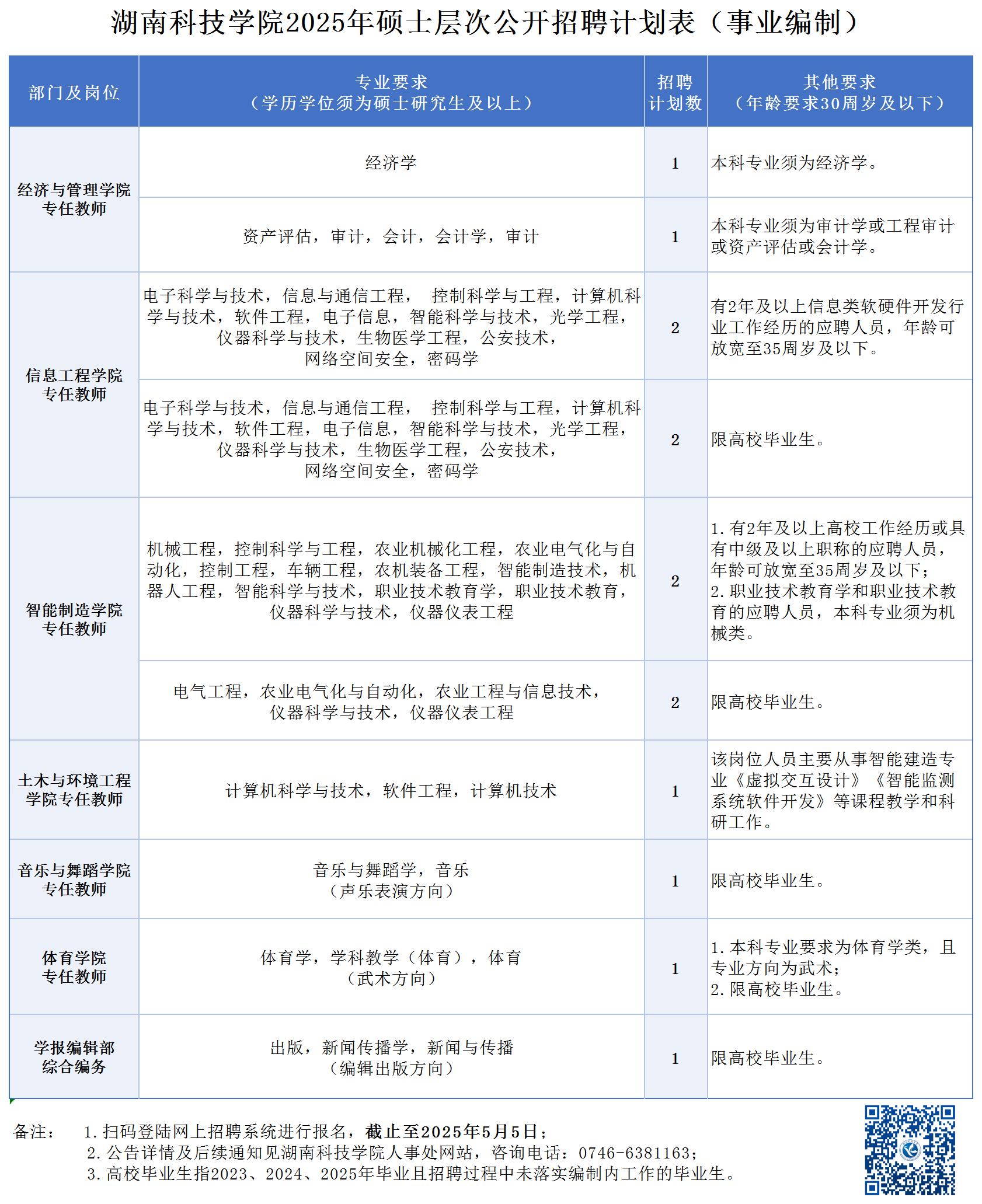
此次招聘岗位15个;招聘计划44名,均为专业技术岗位(详见附件1)。
五、招聘程序
(一)发布信息
招聘信息通过湖南省人力资源和社会保障厅(http://rst.hunan.gov.cn/)、伟德源自英国1946网站面向社会公开发布。
(二)报名
1.报名时间
(1)A类岗位
截止至2025年12月31日24时,随到随招,招满即止。
(2)B、C类岗位
截止至2025年5月5日24时。
2.报名方式
采取网上报名的方式,每人限报一个岗位,多报则取消应聘资格。
应聘人员登录伟德源自英国1946公开招聘网上报名系统(登录伟德源自英国1946人事处网页点击底端导航栏中“诚聘英才”即可进入报名系统)进行报名,按岗位要求填写相关个人信息,并按要求将报考岗位所需的相关材料原件扫描上传。
3.报名材料
(1)请应聘人员自行下载并如实填写《湖南省事业单位公开招聘人员报名表》(附件2),须在承诺栏手写签名;
(2)本人有效身份证(正反面)、学历学位证书原件(及学信网教育部学历证书电子注册备案表)、有效成绩单和岗位要求的资格证书等相关材料原件,应届毕业生还须提供毕业生就业推荐表(需盖学校公章);
(3)近期同底彩色免冠1寸照片1张;
(4)业绩成果材料(仅A类岗位需提供),包括近五年代表性论著、主持科研项目证明材料、专利证书及各类代表性的奖励证书等(论文含期刊封面、版权页和论文内容,注明期刊级别详细信息并提供检索证明或收录查询报告;著作含封面和图书在版编目CIP数据信息;项目含立项文件或结题证书);
(5)招聘岗位要求是中共党员(含预备党员)的,应聘人员必须提供由所在基层党组织开具的党员身份证明(加盖党组织公章,落款日期为2025年1月1日以后);
(6)招聘岗位明确要求有工作经历的,应聘人员须提供工作经历证明(加盖工作单位公章或人事部门公章);
(7)招聘岗位对专业研究方向有要求的或所学学科专业与岗位要求的学科专业相近但不在教育部学科专业目录的,须提供就读学校出具的专业证明材料(导师签字且毕业学院盖章);
(8)现有工作单位的应聘人员须由所在单位或主管部门出具同意报考证明并加盖单位公章(可入围体检环节时提供)。
4.相关要求
应聘人员的学历(学位)必须为国家承认的学历(学位)。出国留学人员学历应通过教育部相关部门的学历认证。A类岗位学历学位证书(学历认证)必须于2025年12月31日前取得,B、C类岗位学历学位证书(学历认证)必须于2025年7月31日前取得。未在规定期限内取得,则取消应聘资格。
在全日制学校就读期间参加社会实践、实习、兼职等不能视为工作经历。工作经历年限按足年足月累计计算,以2025年3月31日为截止日期。
本次招聘所设专业不区分专业硕士、博士和学术硕士、博士。
(三)资格审查
资格审查分为初审和复审。根据岗位招聘要求对应聘人员报名条件进行资格审查,且资格审查贯穿招聘工作全过程,任何环节发现应聘人员不符合岗位报名条件或提供的材料弄虚作假,一经查实,取消考试或聘用资格。
(1)初审:根据岗位招聘要求对应聘人员报名条件进行资格初审。通过资格初审人员名单在伟德源自英国1946人事处网站公布,并通过报名系统短信或邮件通知应聘人员参加资格复审。
(2)复审:通过资格初审人员全部参加资格复审。应聘人员参加资格复审,须携带报名材料原件和复印件。凡未在规定时间到指定地点进行资格复审的,视为自动放弃。通过资格复审人员需自行在网上报名系统打印准考证。资格复审的时间、地点、通过人员名单、打印准考证时间在伟德源自英国1946人事处网站公布。
(四)考试
1.开考比例
(1)A类岗位:高层次人才岗位,不设置开考比例。
(2)B、C类岗位:岗位报名人数与招聘计划数的比例原则上不低于3:1。对少数专业特殊确实难以形成竞争的岗位,经报请省人力资源和社会保障厅同意后,根据实际情况可适当降低开考比例、核减或取消岗位招聘计划。
2.考试方式
(1)A类岗位:采取直接考核的方式进行。通过资格复审人员全部进入直接考核。直接考核采取试讲和综合评议相结合的方式进行(按百分制折算成综合成绩,其中试讲成绩占综合成绩的50%,综合评议成绩占综合成绩的50%,总分100分,四舍五入)。
试讲:通过资格复审人员全部参加试讲。试讲采取授课的方式进行,主要考核应聘人员的教学水平、教学实绩等,总分100分。
综合评议:通过资格复审人员全部参加综合评议。综合评议采取现场评议的方式进行,主要考核应聘人员的师德师风、综合素养、代表性成果及科研潜力等,总分100分。
(2)B类岗位:采取笔试、试讲相结合的方式进行(按百分制折算成综合成绩,其中笔试成绩占综合成绩的50%,试讲成绩占综合成绩的50%,总分100分,四舍五入)。
笔试:通过资格复审人员全部参加笔试。笔试采取闭卷的方式进行,主要测评应聘人员对高等教育学和岗位专业基础知识的掌握程度等,总分100分。
试讲:笔试结束后,根据应聘同一岗位笔试成绩排名先后,按岗位招聘计划数1:5的比例确定入围试讲人员(取5人原则,若遇并列取满并列人员;达到开考比例,未达到试讲入围比例的,则全部入围)。试讲采取现场授课的方式进行,主要测评应聘人员的学术水平、综合能力及教学基本素质等,总分100分。
(3)C类岗位:采取笔试、面试相结合的方式进行(按百分制折算成综合成绩,其中笔试成绩占综合成绩的50%,面试成绩占综合成绩的50%,总分100分,四舍五入)。
笔试:通过资格复审人员全部参加笔试。笔试采取闭卷的方式进行,主要测评应聘人员对编辑学、出版学的专业理论知识和业务知识的掌握程度等,总分100分。
面试:笔试结束后,根据应聘同一岗位笔试成绩排名先后,按岗位招聘计划数1:5的比例确定入围面试人员(取5人原则,若遇并列取满并列人员;达到开考比例,未达到面试入围比例的,则全部入围)。面试采取结构化面试的方式,主要测评应聘人员的形象气质、语言表达、应变能力、综合分析能力与应聘岗位的匹配度等,总分100分。
3.合格分数线
(1)A类岗位
设置综合成绩合格分数线70分。如应聘同一岗位所有人员都未达到合格分数线,则取消该岗位招聘计划。直接考核结果在伟德源自英国1946人事处网站公布。
(2)B、C类岗位
凡经批准降低开考比例开考,或实际参考人数未达到开考或面试、试讲入围比例的岗位,笔试、面试、试讲等环节(以实际未达到开考或入围比例的环节为准)设置合格分数线60分。该环节未达到合格分数线的,不再进入公开招聘下一环节。
达到开考比例的岗位,设置综合成绩合格分数线60分。如应聘同一岗位所有人员都未达到合格分数线,则取消该岗位招聘计划。
应聘人员参加直接考核或笔试、试讲、面试须携带身份证原件和准考证,考试具体事宜、各环节考试成绩在伟德源自英国1946人事处网站公布。
(五)体检与考察
根据应聘同一岗位综合成绩(综合成绩精确到小数点后两位,综合成绩相同的,A类岗位以试讲成绩排名为准,B、C类岗位以笔试成绩排名为准)排名先后,按岗位招聘计划数1:1的比例等额确定体检和考察人员。体检参照公务员录用标准执行。
体检合格者进入考察环节,主要考察遵纪守法、思想政治表现、道德品质、业务能力、工作实绩等情况,并对应聘人员资格条件进行复查。
有体检或考察不合格者或放弃资格者,按应聘同一岗位综合成绩排名先后依次等额递补2次。
六、公示
根据综合成绩、体检和考察结果,经公开招聘工作领导小组集体研究确定拟聘用人员,拟聘用人员报学校校长办公会或党委会审查。经审查合格的拟聘用人员名单在伟德源自英国1946人事处网站公示5个工作日。
七、聘用及待遇
经公示无异议的,办理聘用手续,签订聘用合同,实行试用期,试用期包括在聘用合同期内。试用期满,经考核合格的,予以正式聘用;不合格的,取消聘用。被聘人员享受本单位同类人员同等待遇。
咨询电话:0746-6381163、0746-6381193(校人事处)
举报电话:0746-6381404(校纪检监察处)
附件:
1.伟德源自英国19462025年公开招聘岗位、计划数及要求一览表
2.湖南省事业单位公开招聘人员报名表
3.教育部学科专业目录汇总
伟德源自英国1946
2025年4月14日

